Òâ°ºÌåÓý

ÖÐÎÄ

EN

Ê×Ò³ > ÐÂÎÅÖÐÐÄ > ÓªÒµÍ¨¸æ

¡¾±ÈÕÕ¡¿µç¼Ûϵ÷ΪÖйú¹â·ü´øÀ´ºÎÖÖÀå¸ï

ȪԴ£º Éú̬¾­¼ÃѧÊõ°æÊ±¼ä£º 2015-12-28

ȪԴ£º Éú̬¾­¼ÃѧÊõ°æ ×÷ÕߣºÍõè´ ÀîÁÖ¾ü Çñ¹úÓñ

µ¼¶Á£º ×î½ü¹â·üȦÖÐ×î¾¢±¬µÄ´óÊÂÎñ¾ÍÊǹâ·ü²¢Íøµç¼Ûϵ÷£¬ÕâÒ»Õþ²ßµÄÕýʽ³ǫ̈¿ÉÒÔ˵ÊÇһʱ¼¤ÆðÇ§ÖØÀË£¬¹â·üȦÄÚ¸÷·´ó¿§·×·×¶ÔÕâÒ»Õþ²ß½ÒÏþ×Ô¼ºµÄ¿´·¨ ¡£×Åʵ¹â·ü²¢Íøµç¼Ûϵ÷ÕâÒ»ÊÂÎñ²¢·Çº£ÄÚÊ×´´£¬Ðí¶àÍâÑóÏÈÐÐÕß¶¼ÒѾ­Ê©ÐйýÕâһĿµÄ£¬ÄÇôÈÃÎÒÃÇÀ´À´ÏêϸÀà±ÈÆÊÎöһϣ¬µã»÷ϵ÷ÊÂʵ¸ø¹â·ü¹¤Òµ´øÀ´ÁËʲô£¿

×î½ü¹â·üȦÖÐ×î¾¢±¬µÄ´óÊÂÎñ¾ÍÊǹâ·ü²¢Íøµç¼Ûϵ÷£¬ÕâÒ»Õþ²ßµÄÕýʽ³ǫ̈¿ÉÒÔ˵ÊÇһʱ¼¤ÆðÇ§ÖØÀË£¬¹â·üȦÄÚ¸÷·´ó¿§·×·×¶ÔÕâÒ»Õþ²ß½ÒÏþ×Ô¼ºµÄ¿´·¨ ¡£×Åʵ¹â·ü²¢Íøµç¼Ûϵ÷ÕâÒ»ÊÂÎñ²¢·Çº£ÄÚÊ×´´£¬Ðí¶àÍâÑóÏÈÐÐÕß¶¼ÒѾ­Ê©ÐйýÕâһĿµÄ£¬ÄÇôÈÃÎÒÃÇÀ´À´ÏêϸÀà±ÈÆÊÎöһϣ¬µã»÷ϵ÷ÊÂʵ¸ø¹â·ü¹¤Òµ´øÀ´ÁËʲô£¿

Ëæ×ŹŰ廯ʯÄÜÔ´µÄÈÕÒæ¿Ý½ß£¬ÄÜÔ´µÄ¿ÉÒ»Á¬Éú³¤ÒÔ¼°ÄÜÔ´Çå¾²ÎÊÌâÒýÆð¸÷¹úµÄ¸ß¶È¹Ø×¢ ¡£±ðµÄ£¬¹Å°å»¯Ê¯ÄÜÔ´ÔÚ¿ª·¢Ê¹ÓÃÀú³ÌÖлᱬ·¢´ó×Ú·ÏË®¡¢·ÏÆøºÍ¹ÌÌå·ÅÆúÎ¶ÔÈ«ÇòÇéÐÎÔì³ÉÁËÑÏÖØµÄÆÆË𠡣ƾ֤ÌìÏÂÄÜÔ´ÀíÊ»ᣨWorld Energy Council£¬WEC£©µÄ×îÐÂÕ¹Íû£¬Ëæ×ÅÉú³ÝÔöÌí¡¢È«Çò¾­¼ÃÉú³¤ÒÔ¼°Ò»Á¬µÄ³ÇÕò»¯Àú³Ì£¬µ½2050ÄêÈ«ÇòÄÜÔ´ÐèÇ󽫷­Ò»·¬ ¡£Óë´Ëͬʱ£¬ÈôҪʵÏÖÈ«ÇòÆøÎÂÔöÌíµÍÓÚ2¡æ£¬È«ÇòÎÂÊÒÆøÌåÅŷűØÐè½µµÍµ½Ä¿½ñµÄÒ»°ë ¡£2011Ä꣬¶«ÈÕ±¾´óµØ¶¯Òý·¢¸£µºµÚÒ»ºËµçվʹʺó£¬ÈËÀà¶ÔºËµçʹÓñ¬·¢ÁËеÄÒÉÎʼ°ÊìϤ ¡£ÎªÏàʶ¾öÄ¿½ñ¹Å°åÄÜÔ´µÄÎÛȾÎÊÌâÒÔ¼°Î´À´¿ÉÔ¤¼ûµÄÄÜԴǷȱ£¬¸÷¹úѸËÙÉú³¤·çÄÜ¡¢Ì«ÑôÄܺÍÉúÎïÖÊÄܵÈÇå½àµÄ¿ÉÔÙÉúÄÜÔ´ ¡£

Ì«ÑôÄÜÊÇÒ»ÖÖ×ÊÔ´¸»ºñ¡¢ÂþÑܯձ飬ÆÄ¾ß¿ª·¢Ç±Á¦µÄ¿ÉÔÙÉúÄÜÔ´ ¡£¹â·ü·¢µçÊÇÓð뵼Ìå½çÃæµÄ¹âÉú·üÌØÐ§Ó¦½«¹âÄÜÖ±½Óת±äΪµçÄܵÄÒ»ÖÖÌ«ÑôÄÜ·¢µçÊÖÒÕ ¡£ÏÖÔÚ£¬È«ÇòÌ«ÑôÄÜ·¢µçÁ¿Ô¶Ð¡ÓÚúµç¡¢ºËµç¡¢Ë®µçËùÕ¼µÄ±ÈÀý£¬Ö÷ÒªÔµ¹ÊÔ­ÓÉÊÇÌ«ÑôÄÜ·¢µç±¾Ç®Ô¶¸ßÓڹŰåÄÜÔ´ ¡£È»¶øÌ«ÑôÄÜ·¢µçµÄ¹æÄ£¾­¼ÃÐÔºÜÇ¿£¬Ëæ×ÅÊг¡¹æÄ£µÄÀ©´ó¡¢ÊÖÒÕˢУ¬¹â·ü±¾Ç®ÒÑÓÉ1975ÄêµÄ90¡«100ÃÀԪÿÍßϽµµ½2009ÄêµÄ6ÃÀԪÿÍß ¡£ÓÉÕþ¸®Á¢·¨¡¢³ǫ̈°ïÖúÕþ²ßÒԴ̼¤¹â·ü·¢µçµÄÉú³¤Ä£Ê½Ôڵ¹ú¡¢Òâ´óÀû¡¢ÈÕ±¾µÈ¹úÒÑÕ¹ÏÖ³öÏÔÖøÐ§¹û ¡£

ƾ֤¹ú¼ÊÄÜÔ´Êð£¨International Energy Agency£¬IEA£©·ÖÀ࣬Íƹã¹â·üµçÁ¦Êг¡Ó¦ÓõÄÏêϸÕþ²ßÖ÷Òª°üÀ¨ÉÏÍøµç¼Û½òÌù£¨feed£­intariff£¬FiT£©¡¢Ö±½Ó×ʽð½òÌù¡¢ÂÌÉ«µçÁ¦ÍýÏë¡¢¿ÉÔÙÉúÄÜÔ´Åä¶î±ê×¼£¨renewable portfolio standard£¬RPS£©¡¢RPSÌ«ÑôÄܹâ·üÍýÏë¡¢¹â·üͶ×Ê»ù½ð¡¢Ë°ÊÕµÖÃâ¡¢¾»µç±íÖÆ¡¢ÉÌÒµÒøÐÐÔ˶¯¡¢µçÁ¦¹«ÓÃÊÂÒµ²¿·ÖÔ˶¯¡¢¿ÉÒ»Á¬ÐÞ½¨ÒªÇóµÈ ¡£Æ¾Ö¤IEA2009ÄêµÄͳ¼Æ£¬È«ÇòÓÐ15¸ö¹ú¼ÒÔËÓÃFiT£¬11¸ö¹ú¼ÒʹÓÃÖ±½Ó×ʽð½òÌù ¡£

²î±ð¹ú¼ÒÉú³¤¹â·üµÄÕþ²ßϵͳËäÓÐÏà½üÖ®´¦£¬µ«ÔÚÕ½ÂÔ¶¨Î»ÉÏÈÔÓвî±ð ¡£ÈÕ±¾ÔÚ2009Äê¡¶Ì«ÑôÄÜ·¢µçÍýÏëͼ¡·ÐÞÕý°¸ÖУ¬½«Ì«ÑôÄÜÉú³¤¶¨Î»µ÷½âΪ2050ÄêǰïÔÌ­¶þÑõ»¯Ì¼ÅÅ·ÅÁ¿µÄÒªº¦ÊÖÒÕ ¡£ÃÀ¹úÔÚ2004ÄêÐû²¼µÄ¡¶Ì«ÑôÄܵÄδÀ´£ºÍ¨Ïò2030ÄêµÄÃÀ¹ú¹â·ü¹¤Òµõ辶ͼ¡·ÖУ¬Ã÷È·ÆäÕ½ÂÔÄ¿µÄÓÅÏÈΪ¹¤ÒµÉú³¤£¬Æä´Î¹Ë¼°Êг¡Ó¦Óà ¡£×ܽáµÂ¹úÏà¹Ø·¨°¸¡¢×¨ÏîÊÖÒÕÑз¢É϶Թâ·ü¹¤ÒµµÄÖ§³Ö£¬Åú×¢µÂ¹úÌ«ÑôÄÜÉú³¤¼æ¹ËÄÜÔ´Çå¾²¡¢¾­¼ÃЧÂʺÍÇéÐα£»¤µÈ¶àÖØÄ¿µÄ ¡£2011ÄêÄêµ×£¬µÂ¹ú¹â·ü·¢µçÒÔ24.82GWpµÄ×ÜÈÝÁ¿ÔÚÌìϹæÄ£ÄÚÅÅÃûµÚÒ» ¡£Óë´Ëͬʱ£¬µÂ¹úÕë¶Ô¹â·ü·¢µçµÄÉÏÍøµç¼Û½òÌùÒ²ÔÚһֱϽµ ¡£2012Ä꣬µÂ¹ú¹â·üÉÏÍøµç¼Û½òÌùµÄÉÏÏÂÏÞ¾ùµÍÓڸùúסÃñÓÃµçÆ½¾ù¼ÛÇ® ¡£¹â·üÉÏÍøµç¼ÛµÄ½µµÍΪδÀ´¹â·ü·¢µçµÄÄÜÔ´Êг¡¾ºÕùÐÔÌṩÁË»ù´¡ ¡£

ÎÒ¹úÌ«ÑôÄÜ×ÊÔ´ºÜÊǸ»ºñ£¬Â½µØÍâòÿÄê½ÓÊܵÄÌ«Ñô·øÉäÄÜԼΪ5¡Á1019kJ£¬ÌìÏÂÌ«Ñô·øÉä×ÜÁ¿´ïÌìÌì335¡«837kJ?cm2 ¡£´Ó2007ÄêÆðÎÒ¹úÌ«ÑôÄÜµç³Ø²úÁ¿Ò»Á¬4Äê¾ÓÈ«ÇòµÚÒ»£¬ÆäÉú²úÁ¿Õ¼È«Çò²úÆ·µÄ±ÈÖØÓÉ2002ÄêµÄ1.07%ÔöÌíµ½2008ÄêµÄ26%£¬²úÁ¿µÖ´ï1.78GWp£¬µ½ÁË2010ÄêÎÒ¹ú¹â·üµç³Ø²úÁ¿ÔòÉÏÉýµ½10GWp ¡£ËäÈ»ÎÒ¹úÊǹâ·üÉú²ú´ó¹ú£¬µ«¹â·ü²úÆ·Ö÷Òª³ö¿ÚÍâÑ󣬺£ÄÚÓ¦ÓÃÊг¡Ïà¶Ô½ÏС ¡£2009ÄêÎÒ¹ú¹â·ü²úÆ·95%ÒÔÉÏÒÀÀµÍâÑóÊг¡ ¡£

ÓÉÓÚÔÚÖÆÔ챾ǮÉÏÓоø¶ÔµÄÓÅÊÆÖ°Î»£¬Öйú¹â·üÆóÒµ¶ÔÎ÷Å·ÙÉÐÐÐγÉÍþв ¡£2011Äê10ÔÂ18ÈÕ£¬µÂ¹úSolar WorldÃÀ¹ú·Ö¹«Ë¾ÍŽáÆäËû6¼ÒÉú²úÉÌÏòÃÀ¹úÉÌÎñ²¿ÕýʽÌá³öÕë¶ÔÖйú¹â·ü²úÆ·µÄ¡°Ë«·´¡±ÊÓ²ìÉêÇë ¡£2012Äê12ÔÂ7ÈÕ£¬ÃÀ¹úÉÌÎñ²¿Ðû²¼ÏÂÁ¿ËÈÕÆð£¬×îÏÈÏòÖйúÈë¿ÚÌ«ÑôÄÜµç³ØÕ÷ÊÕ¹ØË° ¡£2012Äê7ÔÂ24ÈÕ£¬ÒÔSolar WorldΪÊ×µÄÅ·ÖÞ¹â·üÖÆÔìÉÌͬÃË£¨EU Pro Sun£©£¬Õë¶Ô¡°Öйú¹â·üÖÆÔìÉ̵ÄÍÆÏúÐÐΪ¡±ÏòÅ·ÃËίԱ»áÌá³öËßËÏ ¡£2013Äê6ÔÂ5ÈÕ£¬Å·ÃËÐû²¼¶ÔÖйú¹â·ü²úÆ·Õ÷ÊÕÔÝʱ·´ÍÆÏú˰ ¡£

ÔÚÍâÑóÊг¡Åö¶¤×ÓµÄÔâÓöÒý·¢º£ÄÚ¹â·üÉú²úÉÌ·×·×½¨Éè¹â·ü·¢µçÕ¾ÒÔÉú³¤ÏÂÓιâ·üÓ¦ÓÃÊг¡ ¡£ÎÒ¹úÕþ¸®Íƹã¹â·üÓ¦ÓÃÊг¡µÄÆð²½Ïà¶Ô½ÏÍí£º×Ô2009Äê×îÏÈ£¬ÎÒ¹ú×îÏÈʵÑéÌ«ÑôÄܹâµçÐÞ½¨Ó¦ÓÃÊ÷Ä£ÏîÄ¿ºÍ½ðÌ«ÑôÊ÷Ä£¹¤³Ì£¬´Ó2002ÄêÖÁ2010Ä꣬ÎÒ¹ú¹â·ü×°»úÈÝÁ¿´Ó20.3MWpÔöÌíµ½500MWp£¬ÔöÌíÁË23.6±¶£¬Äê¾ùÔöÌí49.3% ¡£2011Äê¹ú¼ÒÉú³¤Ë¢ÐÂίԱ»áΪº£ÄÚ¹â·ü·¢µçÖÆ¶©ÁËÉÏÍø½òÌùµç¼Û ¡£È»¶øÌ«ÑôÄÜ·¢µçÕ¼ÌìÏ·¢µç×ÜÁ¿µÄ±ÈÀýÈÔ΢ºõÆä΢£¬ÓëµÂ¹úµÄ¹â·ü·¢µç¹æÄ£Ïà±ÈÏàÈ¥ÉõÔ¶ ¡£ Òâ°ºÌåÓý | ÖÇÄÜÔ˶¯ÐÂÊÀ´úµÄÒýÁìÕß

ͼ1 λÓÚ¸ÊËà¸ßÌ¨ÏØÒÑͶÈëÔËÓªµÄ¹â·ü·¢µçÕ¾

ƾ֤WEC2012ÄêµÄÅÅÃû£¬ÖйúÄÜÔ´Çå¾²ÌìÏÂÅÅÃûµÚ59룬ÄÜÔ´Éç»á¹«ÕýÐÔÅÅÃûµÚ69룬ÄÜÔ´¶ÔÇéÐÎÓ°ÏìµÄ»º½âÅÅÃûµÚ91λ ¡£Éú³¤¹â·ü·¢µçµÄÓ¦ÓöԺ£ÄÚÄÜÔ´½á¹¹ÓÅ»¯¡¢ÎÂÊÒÆøÌå¼õÅÅÒÔ¼°¹â·ü¹¤ÒµµÄ¿ÉÒ»Á¬Éú³¤ÓÐ×ÅÆð¾¢µÄ×÷Óà ¡£ÆÊÎöµÂ¹úʹÓÃÔõÑùµÄ°ïÖúÕþ²ßÀ´ÊµÏÖ¹â·üµç¼ÛϽµÒÔ¼°¹â·üÓ¦ÓùæÄ£ÉÏÉý£¬¿ÉΪÎÒ¹ú¹â·ü·¢µçÒÔÖÂÕûÌåÇå½àÄÜÔ´µÄÉú³¤Æðµ½½è¼ø×÷Óà ¡£

1¡¢µÂ¹ú¹â·ü·¢µçÉú³¤Åä¾°¼°ÏÖ×´

1.1¡¢Á¢·¨Ö§³Ö

×Ô2000Äê½ÒÏþ¡¶¿ÉÔÙÉúÄÜÔ´·¨¡·£¨Erneuerbare£­En-ergien£­Gesetz£¬EEG·¨°¸£©ÒÔÀ´£¬µÂ¹ú¿ÉÔÙÉúÄÜԴʵÏÖÁËѸÃÍÉú³¤ ¡£2011ÄêÆä¿ÉÔÙÉúÄÜÔ´·¢µçÁ¿Õ¼ÌìÏ·¢µç×ÜÁ¿µÄ21%£¨¼ûͼ2£©£¬2012ÄêÉϰëÄêµÂ¹ú¿ÉÔÙÉúÄÜÔ´·¢µçÁ¿Õ¼Æä×ܵçÁ¦ÏûºÄ´ï25.1% ¡£EEG·¨°¸Ç¿ÖÆÒªÇóµÂ¹úËùÓеĵçÁ¦¹«Ë¾ÒԸ÷¨°¸»®¶¨µÄÉÏÍø½òÌù¼ÛÇ®£¨FiT£©¹ºÖ÷¢µç²à¹©Ó¦µÄ¿ÉÔÙÉúÄÜÔ´·¢µç ¡£¼øÓÚ¿ÉÔÙÉúÄÜÔ´½Ï¸ßµÄ·¢µç±¾Ç®£¬µÂÍõ·¨¶¨µÄFiT¼ÛǮͨ³£¸ßÓÚÆäÖÕ¶ËסÃñÓû§µç¼Û ¡£ÀýÈç2001ÄêµÂÍõ·¨¶¨¹â·üFiT¼ÛǮΪ51Eurocent/kWh£¬¶øÎôʱµÂ¹úÌìÏÂÖÕ¶ËסÃñÓû§µç¼Ûƽ¾ùµÍÓÚ20Eurocent/kWh ¡£

ÔÚEEG·¨°¸µÄÖ§³ÖÏ£¬µÂ¹ú¿ÉÔÙÉúÄÜÔ´È¡µÃÁ˳¤×ãÉú³¤£¬ÆäÖйâ·ü·¢µçµÄÉú³¤ÓÈΪÏÔÖø ¡£ÓÉͼ3¿É¼û£¬µÂ¹ú¹â·üÄêÐÂÔö×°»úÁ¿×Ô2003ÄêÆð´ó¹æÄ£ÔöÌí ¡£×èÖ¹2011Ä꣬µÂ¹úÀۼƹâ·ü×°»úÁ¿µÖ´ïÁË24820MWp£¬Æä×°»úÈÝÁ¿Õ¼ÌìϵçÁ¦×°»ú×ܶîµÄ15% ¡£2011Ä꣬¹â·üÂúÔØ·¢µç970¸öСʱ£¬·¢µçÁ¿Õ¼ÌìÏÂ×Ü·¢µçÁ¿µÄ3% ¡£ Òâ°ºÌåÓý | ÖÇÄÜÔ˶¯ÐÂÊÀ´úµÄÒýÁìÕß

ͼ2 2011ÄêµÂ¹ú¸÷µçÁ¦ÄÜÔ´·¢µç×ÜÁ¿Õ¼±È¡¡ Òâ°ºÌåÓý | ÖÇÄÜÔ˶¯ÐÂÊÀ´úµÄÒýÁìÕß

ͼ3 µÂ¹ú2000¡«2011Äê¹â·üÄêÐÂÔö¼°ÀÛ¼Æ×°»úÁ¿

1.2¡¢ÄÜÔ´Éú³¤Õ½ÂÔ

2010Äê9Ôµ¹úÁª°î¾­¼ÃÓëÊÖÒÕ²¿½ÒÏþÁË¡¶ÄÜÔ´Õ½ÂÔ2050¡ª¡ª¡ªÇå½à¡¢¿É¿¿ºÍ¾­¼ÃµÄÄÜԴϵͳ¡·±¨¸æ ¡£¸Ã±¨¸æ¾öÒé¸Ã¹ú½«ÔÚÖð²½Í£Óú˵çµÄͬʱ½øÈë¿ÉÔÙÉúÄÜԴʱ´ú ¡£µÂ¹úÕþ¸®½«ÕâÒ»¾öÒéÊÓΪÆä¾­¼ÃºÍÉç»áÉú³¤µÄÀï³Ì±® ¡£ÆäÏêϸ»®¶¨ÌåÏÖÔÚÒÔÏÂËĸö·½Ã棺

£¨1£©×î³ÙÓÚ2020ÄêÄêµ×ǰ×èֹʹÓÃËùÓк˵糧£»

£¨2£©ÔÚ¸÷¸öÁìÓòÆð¾¢ÍØÕ¹¿ÉÔÙÉúÄÜÔ´Éú³¤£»

£¨3£©¼ÓËÙÖÇÄܵçÍøµÄÉú³¤£»

£¨4£©Ê¹ÓÃÏÖ´ú»¯ÊÖÒÕÌá¸ßÄÜЧ£¬ÓÈÆäÊÇÔÚÐÞ½¨¡¢½»Í¨ºÍµçÁ¦ÏûºÄµÈÁìÓò ¡£

ΪÁËÌæ»»ÏÖÔÚÕ¼µÂ¹úÌìÏ·¢µç×ÜÁ¿18%£¨2011ÄêÊý¾Ý£©µÄºËÄÜ·¢µçÁ¿£¬µÂ¹úÐèÒª¶¦Á¦´ó¾ÙÉú³¤¹â·ü¡¢·çÄܼ°ÉúÎïÖÊÄܵȿÉÔÙÉúÄÜÔ´ ¡£ÆäÖУ¬¹â·ü·¢µç¾ßÓÐÆÕ±éµÄÄÜԴȪԴ¼°ÂþÑÜ£¬Í¬Ê±£¬Îݶ¥ÁýÕÖ¼°¹â·üÐÞ½¨Ò»Ì廯ƽÂþÑÜʽ·¢µç·½·¨ÎÞÐèÕ¼ÓõØÃæ¿Õ¼ä£¬Òò¶øÆäÉú³¤¿Õ¼äÖØ´ó ¡£

¹â·ü·¢µçµÄÉú³¤µÃÒæÓÚÖÇÄܵçÍøµÄÉú³¤¼°ÐÞ½¨¡¢½»Í¨µÈÁìÓòµÄµçÁ¦ÏûºÄÐèÇó ¡£Ê×ÏÈ£¬µçÍøµÄÀ©³ä¼°ÏÖ´ú»¯Îª¹â·ü·¢µçµÄ²¢Íø½¨ÉèÁË»ù´¡ ¡£2007ÄêÅ·ÖÞÌá³öÁË¡°³¬µÈÖÇÄܵçÍøµÄ¹¹Ï롱£¬ÆäÉú³¤Æ«ÏòÖ÷ÒªÊǹ¹½¨ÂþÑÜʽ·¢µçÓë½»»¥Ê½¹©µçÓÚÒ»ÌåµÄÊèɢʽµçÍø ¡£Ïà¹ØÓڹŰåµçÁ¦£¬¹â·ü·¢µçÊÜÌìÆø¡¢¼¾½Úת±äÓ°Ïì½Ï´ó£¬·¢µçÁ¿²¢²»ÎÈ¹Ì ¡£¶ÔµçÍø¾ÙÐÐˢн«ÓÐÖúÓÚ¹â·ü·¢µç²¢Íø£¬²¢Äܸü³ä·ÖµØÊ¹ÓÃÂþÑÜʽ·¢µç²àµÄÊ£ÓàµçÁ¦ ¡£Æä´Î£¬ÐÞ½¨¡¢½»Í¨µÈÁìÓòµÄÉú³¤½«À©´ó¹â·üµÈ¿ÉÔÙÉúÄÜÔ´µÄʹÓÿռä ¡£ÀýÈçÍÆ¹ã¹â·üÐÞ½¨Ò»Ì廯£¬ÔÚÊÐÕþÖÐʹÓÃÌ«ÑôÄÜ·µÆ¡¢¾°¹ÛÕÕÃ÷ºÍ½»Í¨Ñ¶ºÅµÆµÈ ¡£

ÓÐÁËÇåÎúµÄÕ½ÂÔÉú³¤µ¼Ïò£¬ÔÙ¸¨ÒÔÖ´·¨Ö§³Ö£¬µÂ¹úÕþ¸®Ïò˽È˼°ÆóÒµÌṩÁËÇåÎúµÄ¹â·üͶ×ʵ¼Ïò£¬ÔöÇ¿ÁËͶ×ÊÐÅÐÄ ¡£

2¡¢µÂ¹ú¹â·üÉú³¤Ö§³ÖÕþ²ß

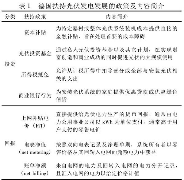
Ôڵ¹úʵÑéÄÜÔ´Õ½ÂÔ¡¢Á¢·¨Éú³¤¿ÉÔÙÉúÄÜÔ´µÄ´óÅä¾°Ï£¬Éú³¤¹â·ü·¢µçÈÔÐèÒªÓÐÕë¶ÔÐԵĹ¤ÒµÕþ²ßÀ´×öÖ§³Ö ¡£°üÀ¨2000ÄêEEG·¨°¸¼°2004Äê¡¢2009ÄêÐÞÕý°¸ÔÚÄÚ£¬µÂ¹ú×Ô1985ÄêÖÁ2012Äê¹²¹«²¼ÁË35ÏîÓë¹â·üµçÁ¦Éú³¤Ïà¹ØµÄÕþ²ßÎļþ£¨Ö÷Òª°ïÖúÕþ²ß¼°·½·¨¼û±í1£© ¡£ÕâЩÕþ²ßµÄÖ±½ÓЧ¹û¼´ÊÇʵÏÖ¹â·ü×°»úÁ¿µÄ´ó¹æÄ£ÉÏÉý ¡£µÂ¹ú¹â·üÔÚ×°»úÁ¿Ò»Ö±ÔöÌíµÄͬʱ£¬ÆäͶ×ʹâ·üϵͳµÄͶ×ʱ¾Ç®Ò²Ò»Ö±Ï½µ ¡£ÒÔ100kWp·¢µçÈÝÁ¿ÒÔÄÚÎݶ¥¹â·üϵͳÖÕ¶ËΪÀý£¬¸ÃÀàÐÍÖն˿ͻ§Æ½¾ù˰ǰ¼ÛÇ®×Ô2006ÄêµÚ2¼¾¶ÈµÄ5000/kWp½µµÍµ½2012ÄêµÚ2¼¾¶ÈµÄ1776/kWp£¬½µ·ù´ï64.5% ¡£ÕâЩÏÔÖøµÄ¹â·üÉú³¤Ð§¹ûÓëµÂ¹úÕþ¸®µÄ¸÷Ïî°ïÖúÕþ²ßÊÇ·Ö²»¿ªµÄ ¡£ Òâ°ºÌåÓý | ÖÇÄÜÔ˶¯ÐÂÊÀ´úµÄÒýÁìÕß Òâ°ºÌåÓý | ÖÇÄÜÔ˶¯ÐÂÊÀ´úµÄÒýÁìÕß

µÂ¹ú¶Ô¹â·ü·¢µçµÄÖ§³ÖÕþ²ß¿É·ÖÀàΪͶ×Ê¡¢»Ø±¨¡¢Ç¿ÖÆÒªÇó¼°ÆäËüµÈ¹²ËĸöÖÖ±ð£¨Èç±í1Ëùʾ£© ¡£´ÓÖпɼû£¬³ýÁË¿ÉÔÙÉúÄÜÔ´Åä±È±ê×¼ÒÔ¼°¿ÉÒ»Á¬ÐÞ½¨ÒªÇóÊÇÒÔÇ¿ÖÆµÄ·½·¨Éú³¤¹â·ü·¢µçÖ®Í⣬µÂ¹úÕþ¸®Ö÷ÒªÊÇͨ¹ýÌṩͶ×Ê¡¢»Ø±¨Á½·½ÃæµÄÓÅ»ÝÕþ²ßÀ´¼¤ÀøË½ÈË¡¢ÆóÒµ×Ô¾õͶ×ʹâ·ü·¢µçϵͳ ¡£

ÔÚͶ×Ê·½Ã棬µÂ¹úÒ»·½ÃæÊ¹ÓÃÖ±½ÓµÄ×ÊÔ´½òÌù·½·¨À´½µµÍ˽ÈË×°Öùâ·üϵͳµÄ±¾Ç®Ãż÷£¬ÁíÒ»·½Ã渨ÒÔÏìÓ¦ËùµÃ˰¼õÃâ¡¢ÒøÐÐÓŻݴû¿î¼°¹â·üͶ×Ê»ù½ðµÈ²ÆÎñ¡¢½ðÈÚÕþ²ßÌá¸ß˽ÈËͶ×ʸ߼۵Ĺâ·üϵͳµÄÆð¾¢ÐÔ ¡£

Ôڻر¨·½Ã棬ÒÔEEG·¨°¸ÎªÖ§³Ö£¬¶Ô˽È˹â·üϵͳ³ý×ÔÓõãÍâµÄÊ£ÓàµçÁ¦ÒÔ·¨¶¨¸ß¼ÛËùÓв¢ÍøÊÕ¹º£¬ÔöÌíÁË˽È˹â·üϵͳ³ý×ÔÓõçÍâµÄÊÕÒæ ¡£µÂ¹úFiTÓÐÒÔÏÂÈý´óÌØÕ÷£º

£¨1£©¶¨¼Ûϸ»¯ ¡£µÂ¹úEEG·¨°¸²»µ«½öΪ²î±ðÀàÐ͵ĿÉÔÙÉúÄÜÔ´µçÁ¦×¼È·¶¨¼Û£¬×Ô2004ÄêÆð£¬Õë¶Ô×°»úÈÝÁ¿µÄ²î±ð£¬EEG·¨°¸Îª²î±ðµÄ¹â·üϵͳ¸øÓèÁËÔ½·¢Ï¸»¯µÄµçÁ¦¶¨¼Û ¡£ÀýÈ磬·¢µçÈÝÁ¿Ïà¶Ô½ÏСµÄסÃñÎݶ¥¹â·üϵͳËùµÃµÄ½òÌùµç¼ÛÒª¸ßÓÚ´ó¹æÄ£µÄ¹â·ü·¢µçÕ¾ ¡£ÕýÊÇÕâÑùµÄ׼ȷ¶¨¼ÛÒ²ÈÃÕþ²ß¾ßÓÐÁËÖ¸µ¼ÐÔ£¬Ö¸µ¼Á˵¹úÒÔÎݶ¥¹â·üΪÖ÷µ¼µÄ¹â·üÉú³¤ÃûÌà ¡£

£¨2£©ºã¾Ã°ü¹Ü ¡£Ôڵ¹ú£¬ÐÂͶ²úµÄ¿ÉÔÙÉúÄÜÔ´µçÕ¾ÔÚͶ²úÒÔºóµÄ20ÄêÄÚ¾ùÏíÊÜ×°ÖÃͶ²úʱµÄÀο¿ÉÏÍøµç¼ÛÏíÊܽòÌù£¬²»ËæFiTµÄϽµ¶ø×ª±ä ¡£20ÄêÀο¿µç¼ÛµÄ»®¶¨¸øÓèͶ×ÊÕßÎȹ̵ÄÊÕÒæ°ü¹Ü£¬ÔöÇ¿ÁËͶ×ʵÄÐÅÐÄ ¡£

£¨3£©ÂÌÉ«µçÁ¦·Ö̯ ¡£ËäÈ»µÂ¹ú¸÷µçÁ¦¹«Ë¾±»EEG·¨°¸Ç¿ÖÆÒªÇó¸ß¼Û¹ºÖÿÉÔÙÉúÄÜÔ´£¬µ«×îÖÕµçÁ¦¹«Ë¾½«Õâ±ÊÓɸ߼۹ºÖÃÂÌÉ«µçÁ¦Ìá¸ßµÄÕûÌìְ̯¸øÌìϵÄÖն˵çÁ¦ÏûºÄÕß ¡£Ì¯±¡Á˵ÄÂÌÉ«µçÁ¦±¾Ç®¶ÔÖն˵ç¼ÛµÄºÏÀíÐÔÍþв²»´ó£¬Í¬Ê±ÓÖ×èÖ¹Á˲ÆÎñ»òµçÁ¦¹«Ë¾µÄ¼òµ¥¼ç¸º£¬Ê¹ºã¾Ã¸ß¼Û¹ºÖÃÂÌÉ«µçÁ¦³ÉΪ¿ÉÄÜ ¡£

3¡¢µÂ¹ú¹â·üµç¼ÛϽµÀú³Ì

ǰÊö¿ÉÖª£¬µÂ¹ú¹â·üµÄµç¼Û²¢·ÇÖ±½ÓÓÉÊг¡¹©ÐèÀ´¾öÒ飬¶øÊÇÓɵ¹úEEG·¨°¸ÖеÄFiT½òÌù¼ÛÇ®À´»®¶¨µÄ ¡£ÒÔEEG·¨°¸ÎªÖ§³Ö£¬Ê®¶àÄêÀ´µÂ¹ú¹â·üϵͳװ»úÁ¿ÔÚÒ»Ö±ÅÊÉýµÄͬʱ£¬µÂ¹úÕþ¸®Ò²ÔÚÒ»Ö±µØÐÞ¶©FiT½òÌùÂÊ ¡£

ÓÉͼ4ÖÐÕÛÏßת±ä¿É¼û£¬2004ÄêÒÔǰ¹â·üÖ»ÓÐÒ»¸öÉÏÍø½òÌù¼ÛÇ® ¡£2004ÄêÆð£¬Æ¾Ö¤Ëù×°Öùâ·üϵͳµÄ¹æÄ££¬¶ÔÆäËù·¢¹â·üµç¸øÓèÓвî±ðµÄÉÏÍø½òÌùµç¼Û ¡£´Ó2004ÄêÆðÖÁ2009Ä꣬FiT½òÌùÂÊϽµÇ÷ÊÆÏà¶ÔƽÎÈ£¬µ«×Ô2009ÄêÆðFiT½òÌùÂÊϽµËÙÂʼÓËÙ£¬ÖÁ2012Äê¹â·üÉÏÍøµç¼Û½òÌùÂÊÉÏÏÂÏÞ¾ùµÍÓڵ¹úסÃñÓõç¼ÛÇ®µÄƽ¾ùÖµ ¡£

ÓÉÓÚµçÁ¦¹«Ë¾±»Ç¿ÖÆÒԸ߼۹ºÖÿÉÔÙÉúÄÜÔ´·¢µç£¬ÓÚÊÇËûÃǽ«Õⲿ·ÖÂÌÉ«µçÁ¦ÓöÈÒÔ¡°EEGÂÌÉ«µçÁ¦·Ö̯·Ñ¡±µÄÐÎʽת¼Þµ½µçÁ¦ÏûºÄÕßÉíÉÏ ¡£ËäÈ»·¨¶¨¹â·üÉÏÍøµç¼Û½òÌùÔÚһֱϽµ£¬¿ÉÊÇÓÉÓÚ×°»ú¹æÄ£µÄÒ»Ö±ÅÊÉý£¬ÂÌÉ«µçÁ¦·Ö̯·ÑÒ²Ô½À´Ô½¸ß ¡£Óë´Ëͬʱ£¬¹Å°åÄÜÔ´µÄ¼ÛǮҲÔÚÉÏÉý£¬ÕâË«ÖØÁ¦Á¿µ¼Öµ¹úº£ÄÚסÃñÓÃµçÆ½¾ù¼ÛÇ®´Ó2000ÄêµÄ13.9Eurocent/kWhÉÏÉýµ½2012ÄêµÄ26.4Eurocent/kWh£¨¼ûͼ4Öù״ͼ£© ¡£ Òâ°ºÌåÓý | ÖÇÄÜÔ˶¯ÐÂÊÀ´úµÄÒýÁìÕß

ÕýÊÇ·¨¶¨FiT½òÌù¼ÛÇ®µÄϽµÓëͨË×µç¼ÛÉÏÉýµÄË«ÖØ×ª±ä£¬2012ÄêµÂ¹úFiT¼ÛÇ®ÉÏÏÂÏÞ¾ùµÍÓڵ¹úÌìÏÂÖÕ¶ËסÃñÓõçµÄƽ¾ùµç¼Û£¬Ê¹µÃµÂ¹ú²¿·ÖµØÇøÔÚ2012ÄêʵÏÖÁ˹â·üµçÁ¦µÄƽ¼ÛÉÏÍø ¡£

ƾ֤¹Å°å΢¹Û¾­¼ÃѧÀíÂÛ£¬ÔÚûÓÐÊг¡½øÈëÃż÷ÒÔ¼°À©´óÉú²ú¹æÄ£µÄÊÖÒÕÏÞÖÆÊ±£¬¹©Ó¦Á¿Óë¼ÛǮת±äÆ«ÏòÊÇͬÏòµÄ ¡£Í¬Àí£¬¹â·üFiTÔ½¸ß£¬ÄêÐÂÔö×°»úÁ¿Ò²ÏìÓ¦Ó¦¸ÃÔ½¸ß ¡£È»¶øµÂ¹ú¹â·üµÄ×°ÖùæÄ£¼°FiT½òÌù¼ÛÇ®Á½ÕßÖ®¼äµÄת±äÆ«ÏòÈ´Óë´ËÏà㣠¡£±ÈÕÕͼ3ºÍͼ4¿É·¢Ã÷£¬ËäÈ»·¨¶¨FiTÔÚһֱϽµ£¬¿ÉÿÄêÐÂÔö¹â·ü×°»úÁ¿ÔÚÒ»Ö±ÅÊÉý ¡£ÓÈÆäÔÚ2009Äêǰºó£¬FiT½òÌù¼ÛǮϽµËÙÂʼÓËÙ£¬¿É¹â·ü×°»úÁ¿ÐÂÔöËÙÂÊÒ²ÔÚ¼ÓËÙ ¡£ÓÉÓÚFiT½òÌù¼ÛǮչÏÖµÄÊÇ×°Öùâ·üϵͳºó˽ÈË»òÆóҵͨ¹ýÂôµç¿É»ñµÃµÄÊÕÒæÂÊ£¬ÓÉ´Ë¿ÉÍÆ²âÂôµçÊÕÒæÂʽµµÍºó×°ÖÃÁ¿ÈÔÔÚÉÏÉýµÄÔµ¹ÊÔ­ÓÉÓëͶ×ʵı¾Ç®Ï½µÓÐ¹Ø ¡£

Ͷ×Ê×°Öùâ·üϵͳµÄ³ÉÔ­À´×ÔÁ½¸ö·½Ã棺¹ºÖùâ·üϵͳµÄ±¾Ç®ºÍ×°Öñ¾Ç® ¡£×Ô2008ÄêÆð£¬ÊÜÉú²úÊÖÒÕµÄÌá¸ß¡¢Éú²ú¹æÄ£À©´óÒÔ¼°²úÄܹýÊ£µÈÎÊÌ⣬ȫÇòÌ«ÑôÄܼ¶¾§Ìå¹èÒÔ¼°¹â·ü×é¼þ¼ÛÇ®´ó·ùÌøË® ¡£Ô­ÖÊÁϼÛÇ®µÄϵøÊ¹µÃ¹â·üϵͳÕûÌåͶ×ʱ¾Ç®´ó·ùϽµ ¡£

Ͷ×ʱ¾Ç®µÄϽµÎª½µµÍ¹â·üµç¼ÛÌṩÁËÌõ¼þÌõ¼þ ¡£ÈôÊDz»µ÷½âFiT¼ÛÇ®£¬¶øÊÇά³Ö¸ß¼Û½òÌùÒÔ½øÒ»²½´Ì¼¤×°»ú¹æÄ£µÄÉÏÉý£¬ÄÇôµçÁ¦¹«Ë¾¸ß¼Û¹ºÖÃÂÌÉ«µçÁ¦µÄ±¾Ç®¼ç¸º½«¸üÖØ ¡£ÓÉ´Ë£¬×ªÒƵ½µçÁ¦ÖÕ¶ËÏûºÄÕßÉíÉϵÄÂÌÉ«µçÁ¦·Ö̯·ÑÒ²½«½øÒ»²½Ìá¸ß£¬½ø¶øÍþвÌìϵçÁ¦¼ÛÇ®µÄÎȹÌÐÔ ¡£Òò´Ë£¬Ö»ÓÐÔÚÆ½ºâ˽ÈË×°Öùâ·üϵͳµÄͶ×ʼ°»Ø±¨µÄÌõ¼þÏ£¬²ÎÕÕͶ×ʱ¾Ç®ÒÔ¼°Ã¿ÄêÐÂÔö×°»úÁ¿µÄת±ä¶ÔFiT½òÌù¼ÛÇ®¾ÙÐе÷½â£¬²Å»ªÒ»·½Ãæ¼ÌÐøÍÆ½ø¹â·ü·¢µçÉú³¤£¬Ò»·½ÃæÎ¬³ÖÖն˵çÁ¦¼ÛÇ®µÄÎÈ¹Ì ¡£±ðµÄ£¬²ÎÕÕÐÂÔö×°»úÁ¿µ÷½âFiT¼ÛǮҲ¿ÉÒÖÖÆ¹â·üÊг¡¹ý¿ì¹ýÈÈÔöÌí ¡£ÓÉ´Ë¿É×èÖ¹¹â·ü¹¤ÒµÁ´·ºÆð²úÄܹýÊ££¬ÒÔ¼°¶ñÐÔ¼ÛǮս ¡£

Ö÷Ҫƾ֤FiT½òÌù¼ÛÇ®µ÷½âת±ä£¬²¢²ÎÕÕ²î±ðʱÆÚÏìÓ¦µÄ¸¨ÖúÕþ²ß£¬±¾ÎĽ«µÂ¹ú¹â·üµç¼ÛϽµÀú³Ì·ÖΪÈý¸ö½×¶Î£ºÆð²½½×¶Î¡¢Éú³¤½×¶ÎºÍµ÷½â½×¶Î£¨¼ûͼ5£© ¡£ Òâ°ºÌåÓý | ÖÇÄÜÔ˶¯ÐÂÊÀ´úµÄÒýÁìÕß

Æð²½½×¶ÎÊÇ2000ÄêÖÁ2003Äê ¡£Ôڴ˽׶ÎÕë¶ÔËùÓз¢µçÈÝÁ¿²î±ðµÄ¹â·üϵͳֻÓÐÒ»¸öFiT½òÌùµç¼Û ¡£¸Ã½×¶ÎµÄFiT¼°ÄêÐÂÔö×°»úÈÝÁ¿×ª±ä¶¼ºÜÊÇÆ½ÎÈ ¡£FiT½òÌùÒÔÿÄê5%µÄϽµËÙÂʵݼõ£¬ÄêÐÂÔö×°»úÁ¿ÔÚ120MWp×óÓÒ ¡£µÂ¹úÕþ¸®Ôڸý׶ζԽòÌùµÄ¹â·ü×°»ú×ÜÈÝÁ¿¼°²î±ðµÄ¹â·üϵͳÈÝÁ¿ÊµÑéÉÏÏÞ¿ØÖÆ£º2000Äê×ÜÈÝÁ¿ÉÏÏÞΪ350MW£¬2002ÄêÐÞ¶©Îª1000MW ¡£2003Ä꣬µÂ¹úÍÆ³öÊ®Íò¹â·üÎݶ¥ÏîÄ¿£¬¸ÃÏîÄ¿»ù½ðÔÚͬÄê7Ô±㱻ºÄ¾¡ ¡£

Éú³¤½×¶ÎΪ2004ÄêÖÁ2009Äê ¡£×Ô2004ÄêEEG·¨°¸ÐÞ¶©°¸ÊµÑéºó£¬µÂ¹ú×÷·ÏÁ˶Թâ·ü×°»ú×ÜÈÝÁ¿¼°²î±ðϵͳÈÝÁ¿µÄÉÏÏÞ¿ØÖÆ ¡£±ðµÄ£¬×Ô2004Äê8ÔÂ1ÈÕÆð£¬ÐµÄFiT½òÌùÂÊÕë¶Ô¹â·üϵͳװ»úÈÝÁ¿µÄ²î±ðʵÑé²î¶î½òÌù£¬½òÌùÇø¼äÔÚ46¡«62Eurocent/kWh ¡£¸Ã½×¶ÎµÄÌØÕ÷Ϊ£¬FiTϽµËÙÂÊÒÀȻƽÎÈ£¬2008ÄêÐÞ¶©EEG·¨°¸Ç°£¬Äê¾ùµÝ¼õËÙÂÊÔÚ5%¡«6.5%Ö®¼ä ¡£ÄêÐÂÔö¹â·ü×°»úÁ¿µÄÔöËÙÏÔÖøÌá¸ß£¬Äê¾ù1100MWp×óÓÒ ¡£ÕýÊÇÕâÒ»½×¶Î×÷·ÏϵͳÈÝÁ¿ÉÏÏÞºó¹â·ü·¢µçÓ¦ÓõÄÉú³¤Îª¹â·üÉú²úÊÖÒÕÌṩÁ˹æÄ£¾­¼ÃЧӦ£¬¼ä½ÓÔö½øÁ˹â·ü×°»ú±¾Ç®µÄϽµ ¡£2008ÄêµÄEEG·¨°¸ÐÞ¶©ºó£¬ÒýÈëÁË×ÔÓùâ·ü·¢µçµÄ½òÌù ¡£ÒÔºóÕû¸ö¹â·üFiT½òÌùÇø¼äÄڵĽòÌùϽµËÙÂÊΪ5.5%¡«7.5% ¡£±ÈÕÕÆð²½½×¶Î5%µÄ½µ·ù¿É·¢Ã÷£¬Éú³¤½×¶ÎµÄFiT½òÌùϽµËÙÂÊÏÔ×ÅÔöÌí ¡£ÕâÑùµÄFiTµ÷½â²¢Ã»ÓÐÓ°ÏìͬÆÚ¹â·ü¹æÄ£µÄ½øÒ»²½À©´ó£¬¾Ý´Ë¿ÉÍÆ¶Ï£¬µÂ¹úÔÚ²ÎÕÕͬÆÚ¹â·ü±¾Ç®µÄת±äÉϵ÷½âFiT½µ·ù£¬²¢²»Ó°Ïì¸Ã½×¶ÎͶ×ʹâ·üϵͳµÄ»Ø±¨¿Õ¼ä ¡£

µ÷½â½×¶ÎÊÇ´Ó2010ÄêÖÁ2012Ä꣬¸Ã½×¶ÎFiTµ÷½âÇ÷ÓÚ³£Ì¬»¯£¬µ÷½â·ù¶ÈÒ²´óÓÚǰһ½×¶Î ¡£Ò»·½ÑÛǰһ½×¶Î´ó¹æÄ£µÄ¹â·ü×°»úÁ¿½µµÍÁËͶ×ʱ¾Ç®£¬ÁíÒ»·½Ãæ³öÓÚ¶ÔFiT½«½øÒ»²½Ï½µµÄÔ¤ÆÚ£¬×ÛºÏÆÊÎö´Ë½×¶ÎµÄFiT½òÌù¼ÛÇ®¼°Í¶×ʱ¾Ç®ºóÈÔÓÐÀû¿Éͼ£¬2009ÄêÒÔºóµÂ¹ú¹â·üÐÂÔö×°»úÁ¿·ºÆð¾®Å磬ÌìϹâ·ü·¢µçÁ¿Ò²ÊµÏÖÁ˽üÁ½±¶µÄÔöÌí ¡£2010Ä꣬µÂ¹úÔÙ´ÎÐÞ¶©EEG·¨°¸£¬FiT½òÌùϽµËÙÂÊΪ6%¡«13% ¡£ÕâÒ»½×¶ÎµÄFiTµ÷½âÖ÷ÒªÊDzÎÕÕÐÂÔö×°»úÁ¿µÄת±ä£¬Ò»·½Ãæ¿ÉƽÒÖÖÕ¶ËÓõç¿Í»§µç¼ÛÖÐÂÌÉ«µçÁ¦·Ö̯·ÑµÄ¹ý¿ìÔöÌí£¬Ò»·½Ãæ×èÖ¹Á˹â·üÊг¡µÄ¹ýÈÈÉú³¤ ¡£

4¡¢µÂ¹ú¹â·üµç¼ÛϽµÂÄÀú¼°Æôʾ

×ܽáµÂ¹ú¼ÈʵÏÖ¹â·ü´ó¹æÄ£Éú³¤ÓÖÒ»Ö±Ö¸µ¼¹â·üÉÏÍøµç¼ÛʵÏֿɾºÕùÐÔµÄÂÄÀú¿ÉÒԵóöÒÔϽáÂÛ ¡£

Ê×ÏÈ£¬ÐèÒªÖÖÖÖ˰ÊÕ¼õÃâ¡¢²ÆÎñ½òÌùµÈÅäÌ×¹¤ÒµÕþ²ßÀ´½øÒ»²½½µµÍͶ×ʹâ·üµÄÃż÷ ¡£Ôڵ¹úÇåÀʵĿÉÔÙÉúÄÜÔ´Éú³¤Õ½ÂÔÏ£¬ÖÖÖÖÓÐÕë¶ÔÐԵġ¢ÇåÎúµÄ¹¤ÒµÕþ²ß¹ØÓÚ¹â·üÉú³¤µÄÖ¸µ¼¹¦²»¿Éû ¡£

Æä´Î£¬Éú³¤³õÆÚ¸ß¶îµÄ¹â·üµç¼Û¹ØÓÚÉú³¤¹â·ü¹æÄ£ÊDZز»¿ÉÉÙµÄÌõ¼þ ¡£Ë½ÈË¡¢ÆóҵѡÔñͶ×ʹâ·üϵͳʱ£¬³ýÁË×ÔÓùâµç´øÀ´µÄ½ÚÃâµç·ÑÍ⣬³öÊÛÓàµçÊÇÁíÒ»»ñÒæ·½·¨ ¡£Òò´Ë£¬¸ß¶îÊÛ¼Û´øÀ´µÄ»Ø±¨¿ÉÒԴ̼¤¹â·üµÄͶ×Ê£¬À©´ó¹â·üÉú³¤µÄ¹æÄ£ ¡£

ÔÙÕߣ¬Æ¾Ö¤¹â·üÉú³¤ÏÖ״һֱϵ÷¹â·üµç¼ÛΪδÀ´¹â·üÉú³¤Êг¡»¯¡¢Õþ¸®µ÷¿ØÍ˳ö»úÖÆÌṩÁË»ù´¡ ¡£µÂ¹ú½×¶ÎÐԵص÷½âFiT½òÌù¼ÛǮһ·½Ãæ×èÖ¹ÁËÌ«¹ý̧¸ßÖն˵ç¼Û£¬ÁíÒ»·½ÃæÖ¸µ¼¹â·üµç¼ÛÔÚδÀ´¾ßÓоºÕùÐÔ ¡£

×îºó£¬×èÖ¹²ÆÎñ¼ç¸º´ó¶î±¾Ç®µÄÕþ²ß°ü¹ÜÁËÉú³¤¹â·üµÈ¿ÉÔÙÉúÄÜÔ´µÄ¿ÉÒ»Á¬ÐÔ ¡£µÂÍõ·¨¶¨Ç¿ÖƵçÁ¦¹«Ë¾ÊÕ¹º¿ÉÔÙÉúÄÜÔ´£¬²¢Í¨¹ýÂÌÉ«µçÁ¦·Ö̯·ÑµÄ·½·¨ÈÃÖÕ¶ËÓõç¿Í»§¼ç¸ºÓâ¶î±¾Ç®µÄ×ö·¨¼õÇáÁ˹ú¼Ò²ÆÎñ¼ç¸º£¬ÔöÇ¿ÁË20ÄêÏÞÆÚµÄFiT½òÌùµç¼ÛµÄ¿ÉÐÐÐÔ ¡£

ͨ¹ý¸øÓè¹â·üϵͳװÖÃÕßÔÚͶ×ʺͻر¨ÉϵÄË«ÖØÖ§³Ö£¬µÂ¹úÖ÷ÒªÒÀÀµ¾ßÓÐϸ»¯¶¨¼Û¡¢ºã¾Ã°ü¹ÜÇҾ߿ɲÙ×÷ÐÔµÄFiT½òÌùµç¼ÛÀ´´Ì¼¤Æä¹â·ü·¢µçµÄÉú³¤ ¡£±ðµÄ£¬µÂ¹úFiT½òÌùµç¼Ûͨ¹ýȨºâ¹â·ü±¾Ç®ÒÔ¼°ÐÂÔö×°»úÁ¿µÄת±ä£¬·ÖÈý¸ö½×¶Î½µµÍFiT½òÌùµç¼Û£¬ÔÚ¹â·ü·¢µçÎȲ½Éú³¤µÄͬʱ½µµÍÁ˹â·üµç¼Û£¬Æ½ÎÈÁ˵çÁ¦Êг¡²¢Ê¹¹â·üµç¼Û¸ü¾ßÓоºÕùÁ¦ ¡£

ÎÒ¹ú´Ì¼¤¹â·üÓ¦ÓÃÊг¡Éú³¤µÄÕþ²ßÒ²¿É·Ö³ÉͶ×Ê¡¢»Ø±¨Á½¸ö½Ç¶È ¡£Í¶×ÊÆ«ÏòÉÏ£¬ÒÔ½ðÌ«Ñô¹¤³ÌΪ´ú±í£¬ÎÒ¹úʹÓòÆÎñ×ʽð¶Ô¹â·üϵͳ¾ÙÐÐǰÆÚͶ×ÊÒ»´ÎÐÔ½òÌù ¡£»Ø±¨½Ç¶ÈµÄÕþ²ßÆð²½½ÏÍí£¬Ö±µ½2011Äê¹ú¼ÒÉú³¤Ë¢ÐÂί²ÅÖÆ¶©Á˺£ÄÚ¹â·üµÄÉÏÍøµç¼Û²½·¥ ¡£ÏÖÔÚ¶Ô2011Äê7ÔÂ1ÈÕÒÔǰÅú×¼½¨Éè¡¢2011Äê12ÔÂ31ÈÕÒÔǰ½¨³ÉͶ²úÇÒ¹ú¼Ò·¢¸ÄίÉÐδºË¶¨¼ÛÇ®µÄÌ«ÑôÄܹâ·ü·¢µçÏîÄ¿£¬Í³Ò»É󶍯äÉÏÍøµç¼ÛΪÿǧÍßʱ1.15Ôª£¨º¬Ë°£© ¡£¶ø2011Äê7ÔÂ1ÈÕ¼°ÒÔºóÅú×¼µÄÌ«ÑôÄܹâ·ü·¢µçÏîÄ¿£¬ÒÔ¼°2011Äê7ÔÂ1ÈÕ֮ǰÅú×¼µ«×èÖ¹2011Äê12ÔÂ31ÈÕÈÔ佨³ÉͶ²úµÄÌ«ÑôÄܹâ·ü·¢µçÏîÄ¿£¬³ýÎ÷²ØÈÔÖ´ÐÐÿǧÍßʱ1.15ÔªµÄÉÏÍøµç¼ÛÍ⣬ÆäÓàÊ ¡£¨Çø¡¢ÊУ©ÉÏÍøµç¼Û¾ù°´Ã¿Ç§Íßʱ1ÔªÖ´ÐÐ ¡£¹ØÓÚÏíÊÜÖÐÑë²ÆÎñ×ʽð½òÌùµÄÌ«ÑôÄܹâ·ü·¢µçÏîÄ¿£¬ÆäÉÏÍøµç¼Û°´ÍâµØÍÑÁòȼú»ú×é±ê¸ËÉÏÍøµç¼ÛÖ´ÐÐ ¡£

ÎÒ¹úסÃñÓÃµçÆ½¾ù¼ÛǮԼΪÿǧÍßʱ0.5Ôª£¬¹â·üµç¼ÛÊÇÆäÁ½±¶ ¡£Í¬Ê±£¬ÎÒ¹úÌ«ÑôÄܹâ·ü·¢µç³ÉÄÚÇéµ±ÓڹŰ廯ʯÄÜÔ´·¢µç±¾Ç®µÄ2¡«4±¶ ¡£¹ØÓÚ×Ô¾õ×ÔÓõÄÂþÑÜʽ¹â·ü×°ÖÃÓû§À´Ëµ£¬Í¶×ÊʵÏÖµÄÊÕÒæÌåÏÖΪ½ÚÔ¼ÁËÒÔסÃñÓõç¼ÛÇ®¼ÆÁ¿µÄµç·Ñ ¡£¹ØÓÚ¹â·ü·¢µçÕ¾µÄͶ×ÊÕßÀ´Ëµ£¬Óë¹Å°å»¯Ê¯ÄÜÔ´·¢µçÏà±È£¬ÆäÀûÈó¿Õ¼ä½ÏС ¡£ÈôÊÇͶ×ÊÕß»ñµÃÁËÖÐÑë²ÆÎñµÄÒ»´ÎÐÔͶ×ʽòÌù£¬ÄÇôͶ×ʹâ·üϵͳµÄ»Ø±¨¼ÛÇ®Óë¹Å°åÄÜÔ´Ï൱ ¡£µÂ¹úÉú³¤¹â·üÓ¦ÓõÄÔçÆÚFiT¼ÛÇ®ÊÇסÃñÓÃµçÆ½¾ù¼ÛÇ®µÄ3±¶×óÓÒ£¬ÔÙÍŽáͶ×ÊÉϵÄ˰ÊÕ¡¢´û¿îÀûÂÊÉϵÄÓŻݣ¬ÆäÊÕÒæ¿Õ¼äÏà¶Ô¸ü´ó ¡£

±ðµÄ£¬ÎÒ¹ú°ïÖú¹â·üÓ¦ÓõÄÕþ²ßϵͳÏà¶Ô±¡Èõ ¡£Ëæ×ÅδÀ´¹â·üÓ¦ÓÃÊÖÒÕµÄÉú³¤¡¢Í¶×ʱ¾Ç®µÄת±ä£¬°ïÖúÕþ²ßµÄ´Ì¼¤Á¦¶ÈÐèÒªÒ»Ö±µ÷½â ¡£Ò»µ©¸Ä±äǰÆÚͶ×ʵÄÒ»´ÎÐÔ½òÌù»ò¼òµ¥µÄÉÏÍø¶¨¼Û£¬Êг¡ÈÝÒ×·ºÆð¹ý¼¤·´Ó¦£¬ÇÒÕþ¸®Ã»ÓÐÆäËü²ÆÎñÕþ²ß¡¢½ðÈÚÕþ²ßÓèÒÔÓ¦±ä ¡£2013Äê7ÔÂ14ÈÕ¹úÎñÔº×ÜÀíÀî¿ËÇ¿Ö÷³ÖÕÙ¿ªµÄ¹úÎñÔº³£Îñ¾Û»áÉÏÖ¸³ö£¬Òª¡°ÍêÉÆ¹â·ü·¢µçµç¼ÛÖ§³ÖÕþ²ß£¬Öƶ©¹â·üµçÕ¾·ÖÇøÓòÉÏÍø±ê¸Ëµç¼Û£¬À©´ó¿ÉÔÙÉúÄÜÔ´»ù½ð¹æÄ££¬°ü¹Ü¶ÔÂþÑÜʽ¹â·ü·¢µç°´µçÁ¿½òÌùµÄ×ʽðʵʱ·¢·Åµ½Î»¡± ¡£ÎÒ¹úδÀ´¹â·ü·¢µçµÄµç¼ÛϵͳÐèÒª½øÒ»²½µÄϸ»¯£¬²¢ÇÒÔöÌí¶àÑùµÄ²ÆÎñ¡¢½ðÈÚÕþ²ßÓèÒÔ¸¨Öú ¡£

×îºó£¬Õþ²ßÉϹØÓÚµç¼ÛʵÑéµÄÏÞÆÚ²¢Î´¸øÓè˵Ã÷£¬Í¶×ÊÕßÎÞ·¨Ô¤ÆÚÊÕÒæ¼°½ÓÄɱ¾Ç®ÏÞÆÚ£¬½ø¶øÓ°ÏìͶ×Ê×°Öùâ·üµÄÆð¾¢ÐÔ ¡£²ÎÕյ¹úÊ®¶àÄêÀ´¹â·üÉú³¤µÄ¶¯Á¦ÈªÔ´£¬ÎÒ¹ú¿É˼Á¿½øÒ»²½¶Ô¹â·ü·¢µçÉÏÍøµç¼Û¾ÙÐÐϸ»¯£¬²¢Í¨¹ýÁ¢·¨µÈ·½·¨°ü¹ÜÕþ²ßµÄÎȹÌÐÔ ¡£±ðµÄ£¬Ó¦¶à½ÓÄɲÆÎñ¡¢½ðÈÚµÈÕþ²ßÊÖ¶ÎÀ´½µµÍº£ÄÚ˽È˼°ÆóҵͶ×ʹâ·üϵͳµÄÃż÷£¬´ÓͶ×Ê¡¢»Ø±¨Á½¸ö·½ÃæÎª¹â·üÉú³¤Ìṩ¶¯Á¦ ¡£ËäÈ»ÎÒ¹úÄÜÔ´¡¢µçÁ¦Êг¡ÓëµÂ¹ú²»¾¡Ïàͬ£¬È«Çò¹â·ü±¾Ç®¼°ÊÖÒÕµÄÉú³¤½×¶ÎÒ²ÈÕÐÂÔÂÒì ¡£Î´À´ÖйúÍÆ¶¯¹â·üµÈ¿ÉÔÙÉúÄÜÔ´Éú³¤µÄÕþ²ß·½·¨Ó¦ÔÚ×ÅÖØ×ÛºÏ˼Á¿±¾¹úµÄÄÜÔ´¡¢µçÁ¦¼ÛÇ®ÒÔ¼°¹â·ü¹¤ÒµÏÖ×´µÄ»ù´¡Éϵ÷½â±¾¹úµÄ¹â·üÉú³¤Ä£Ê½ ¡£

¼¯ÍÅÊ×Ò³|ÁªÏµÒâ°ºÌåÓý|Òâ°ºÌåÓý¼ò½é|ÕÐÆ¸ÐÅÏ¢

°æÈ¨ËùÓÐ Òâ°ºÌåÓý ¾©ICP±¸16034488ºÅ-1 ¾©¹«Íø°²±¸11040102700155

µØÖ·£ºÖлªÈËÃñ¹²ºÍ¹ú±±¾©Êк£µíÇøÎ÷Ö±Ãű±´ó½Ö62ºÅ

ÍøÕ¾µØÍ¼